金州教育云平台

兴义市红星路小学

>学校首页>教学常规>教学管理>内容详情

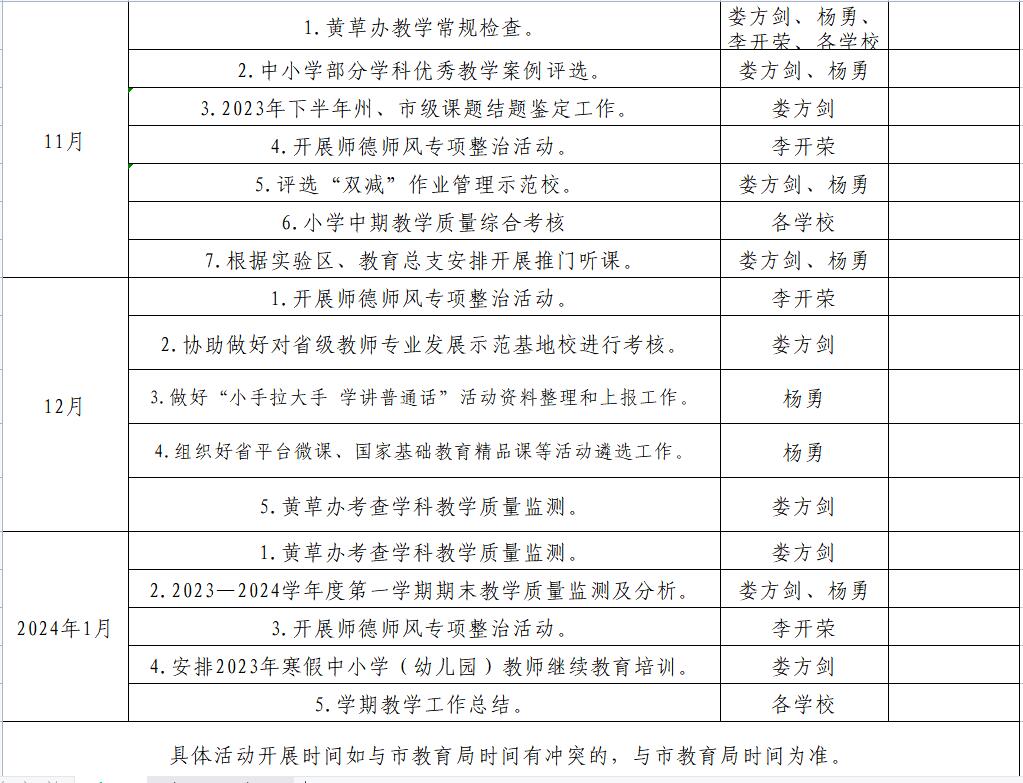
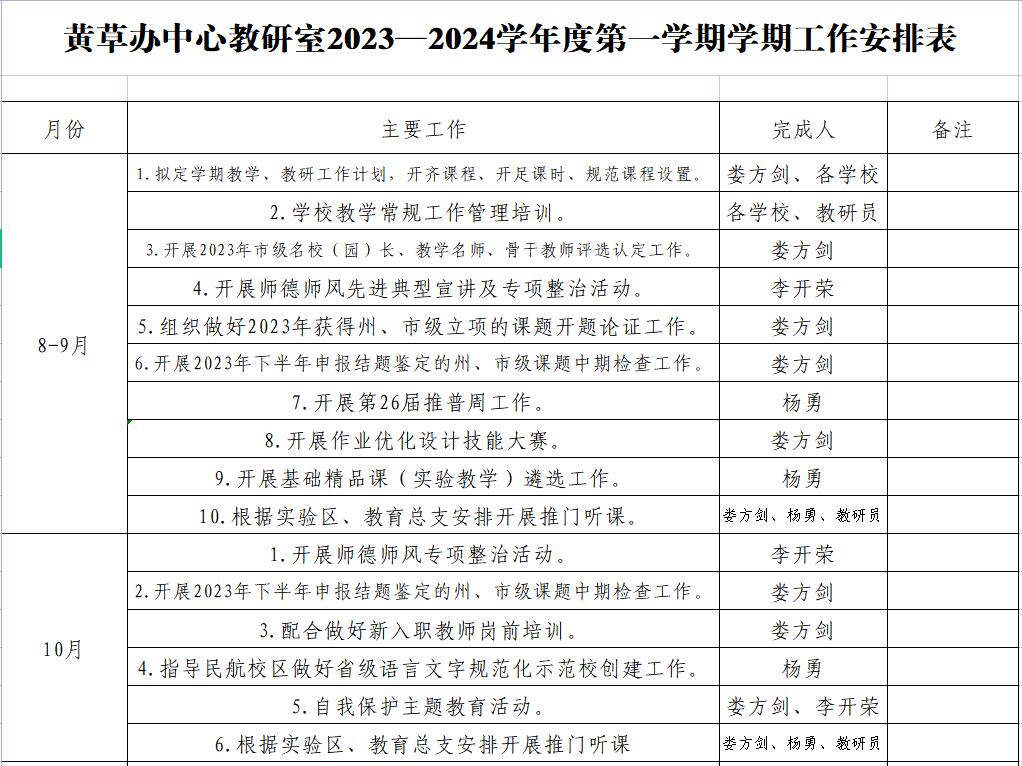
黄草办中心教研室2023—2024学年度第一学期学期工作安排表

发布时间: 2023-10-25 17:14 发布单位: 兴义市红星路小学 浏览量: 92 【公开】



评论

还能输入140

用户评论

主办:黔西南州教育局 技术支持:天喻教育科技有限公司  贵公网安备 52230102000088号    客户服务热线:4001801818转1
Copyright©2016 yun.jzjyyun.cn. All rights reserved 黔ICP备16008618号

经过核实,本空间由于存在敏感词或非法违规信息或不安全代码或被其他用户举报,
已被管理员(或客服)锁定。
本空间现无法正常访问,也无法进行任何操作。
如需解锁请联系当地教育技术部门,由当地教育技术部门联系锁定人处理。

当前机构空间已被管理员(或客服)封锁。
目前机构空间无法正常访问,也无法进行任何操作。
如需重新开放,请联系当地教育技术部门,由当地教育技术部门联系管理员(或客服)处理。